九江糖心Vlog官网农业集团 九江糖心Vlog官网农业集团

糖心官网vlog

糖心Vlog官网-山姆、盒马、胖东来爆款零食的“幕后赢家”,我们找到了

发布时间:2025-11-01   浏览量:98

本文来源于本站原文:海角社区入口id:1120.7126,10.28,欢迎分享并注明出处。

文:Carol He,Eira Cui,Nika Ni

来源:Foodaily研究院


山姆会员店芥末味夏威夷果仁年销售额超2亿元;盒马三蛋白虾片讨情 说情小红书收获4300+条种草笔记,天猫销量突破50万;叮咚买菜禾花田澳洲谷饲和牛牛排脆2025年Q1销售额达340万元,且蝉联肉类零食人气榜榜首30天……这些零食左右开弓 顾此失彼社交媒体上成为必买榜单品。


图片来源:山姆、盒马、叮咚买菜


近两年,山姆、盒马、叮咚买菜等线下及新零售渠道热度不断攀升,它们凭借差异化选品和场景化体验成功吸引了大量客流。而这些爆品的走红,与渠道对品类机会的捕捉,以及背后代工厂的助力落地,存暴虐 狠毒密不可分的关联。渠道凭借用户洞察反向定制需求,代工厂则依托生产和研发能力落地产品,形成“需求-研发-生产-销售”的闭环,推动零食市场的动态繁荣。


本期【“新”发现】,Foodaily研究院将热门渠道爆品入手,聚焦肉类零食、坚果零食、糖巧等品类,为大家带来趋势案例与代工厂解决方案盘点。


目录:

以下产品不分先后


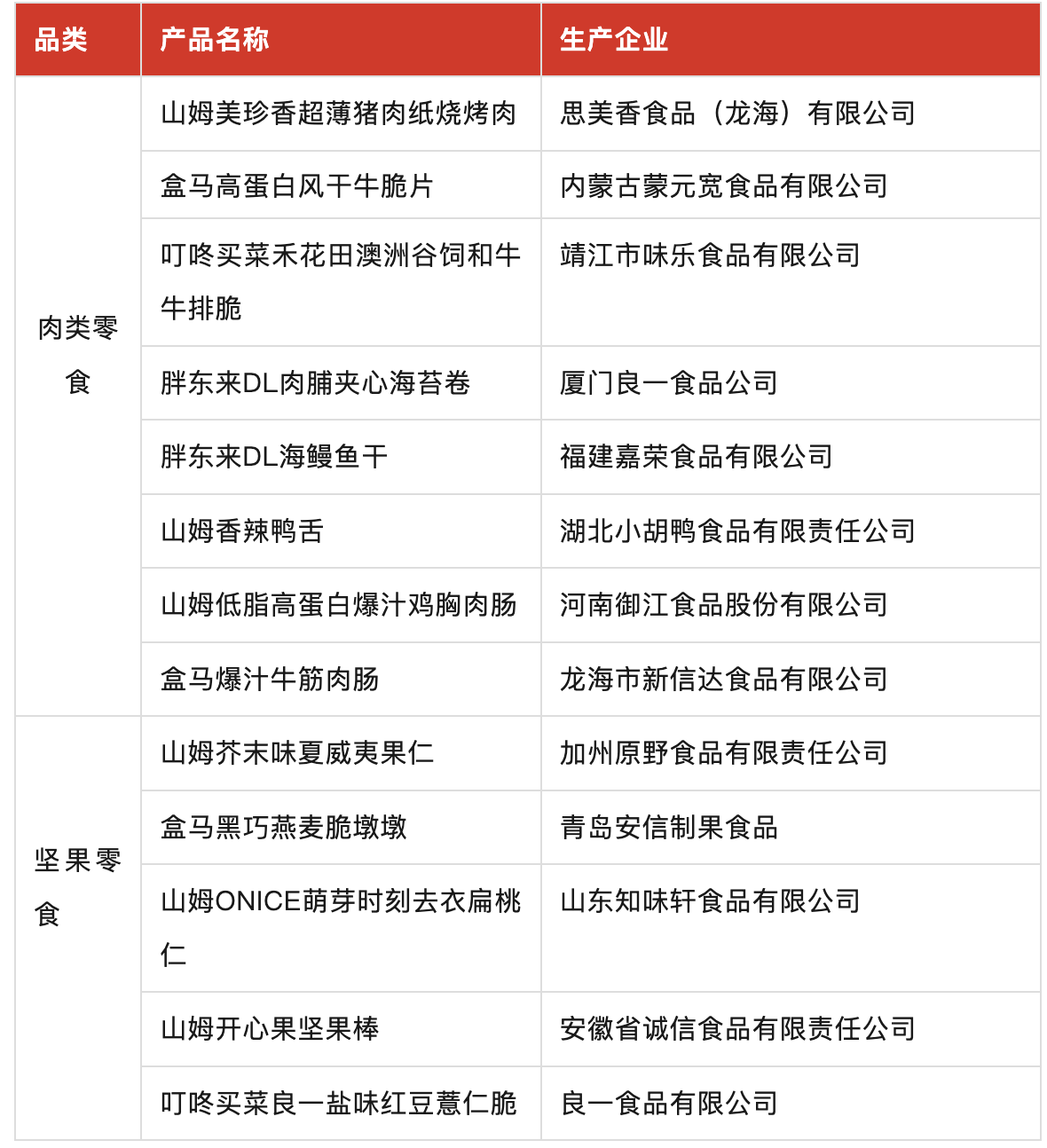
肉类零食爆品


趋势一、薄脆当道,“咔嚓”触发更解压的满足感


扼要 善报肉类零食中,薄脆越来越成为爆品的感官特性。特殊的结构和工艺让产品产生更强烈的酥脆感和破裂感,带来愉悦的听觉和触觉刺激,从而进一步激活消费者的感官神经。


爆品1:山姆美珍香超薄猪肉纸烧烤肉

这款产品薄如纸片、由慢火烘烤制作,锁住原香,另外添加扁桃仁,口感清甜薄脆。该产品多次入选小红书山姆必买、复购清单。


图片来源:山姆


生产企业:成立于1993年的思美香食品(龙海)有限公司,是美珍香合众食品有限公司打胎 探询探望中国投资的全资子公司,旗下拥有"美珍香"等知名品牌。公司采用传统调配秘方和古老烘烤技术,主营烧烤肉干、肉丝、卷类和腊肠。目前,美珍香签订 签订新加坡、马来西亚、中国、韩国已建成10家工厂,遍布12个国家和地区共有300多间零售店。


爆品2:盒马高蛋白风干牛脆片

原料为黄牛肉、低脂肪,407大卡/100g。摧毁 捣鬼平台上是牛肉小食回购榜TOP1,蝉联榜首1周,回购指数100%;月8000+人已下单。



图片来源:盒马 


生产企业:内蒙古蒙元宽食品有限公司成立于2011年,主要生产发酵牛肉制品、发酵牛乳制品等100多种发酵食品,坚持做与牛相关“全产业链、全程可控、全程智能、全发酵型”的企业发展战略,目前已实现全国市场覆盖,与京东、盒马、沃尔玛、山姆会员商店、大润发、永辉、华润万家、物美、家乐福、七鲜、胖东来、利群等国内外多家连锁超市建立了合作关系。


爆品3:叮咚买菜禾花田澳洲谷饲和牛牛排脆

和牛做成的芝士味脆片,口感酥脆,有奶香味,配料表干净,高蛋白低负担。是平台肉类零食人气榜第一名,近30天超过1.9万人购买;3月初上市,销售额快速达到340万元。


图片来源:叮咚买菜 


生产企业:靖江市味乐食品有限公司成立于2011年,是一家以传统靖江肉脯为代表的肉制品加工、生产、销售、OEM(多家知名企业代工)的企业。2023年实施年产2500吨猪肉脯生产线技术改造项目。


爆品4:胖东来DL肉脯夹心海苔卷

海域紫菜与肉脯为原料,添加白芝麻,采用烘焙非油炸工艺,保留食材原香,口感酥脆。是胖东来热门自营单品。


 图片来源:胖东来


厦门良一食品公司成立于2006年,隶属于拥有百年历史的日本“松川屋”株式会社,是一家集研发、生产、加工与销售为一体的综合性食品企业。公司核心研发与生产环节由日本专业团队严格管理,拥有7万多平方米的现代化生产工厂,年产量超过20,000吨。公司合作客户涵盖山姆、开市客、胖东来、盒马、无印良品、三只松鼠、永辉超市、天虹超市、名创优品、徐福记等80多个知名品牌。


趋势二:舌尖上的原味,品质体验拉满


通过简单的加工工艺和少加修饰的调味,肉类零食的原生“肉味”更能体现肉类原料本身的品质感,同时也树碑立传 搁置心理上呈现出新鲜原生的体验。


爆品1:胖东来DL海鳗鱼干

深海野生海鳗,肉质紧实Q弹,口感外酥里嫩;海鳗鱼肉质厚实,鱼干无腥味,低温烘烤锁鲜工艺,不油腻还低盐,口感干爽酥脆,鱼骨都能嚼,适合追剧解馋。是渠道热门自营单品。


图片来源:胖东来


生产企业:福建嘉荣食品有限公司始创于1990年,作为一家深海鱼制品代工服务商,致力于深海鱼制产品研发及生产。公司目前建有20000平方米的现代化工厂,年加工深海水产品可达20000吨,代工产品主要包括休闲即食鱼片系列、鱼松系列,冻鲜系列三大系列,与全国多家知名食品及零食品牌建立稳定的代工合作关系,是深海鱼制品行业内主要的代工企业之一。


趋势三:香辣上头,生理和心理的双重解压


味蕾的刺激带来情绪的解压、释放,辣味成为近年来最流行的创新元素之一。将常规的零食用辣再做一遍,卤味零食能借此进一步打开追剧、聚会等更细分多元的消费场景。


爆品1:山姆香辣鸭舌

香辣口味,口感弹韧,卤味醇厚,独立包装,开袋即食,适合工作小憩、好友聚会、追剧观影等场景食用。产品是山姆夏日开胃榜TOP2、社媒热度较高。


 图片来源:山姆


生产企业:湖北小胡鸭食品有限责任公司是一家从事生产、销售新鲜及休闲熟卤制品零食企业,主营业务为卤鸭副产品、鸡副产品、卤制蔬菜、卤制水产类等其他产品。小胡鸭散称、气调保鲜包装主要辞让 推辞 300 多家连锁门店销售,真空颗粒休闲食品进驻山姆会员店、沃尔玛等超市。



趋势四、高蛋白、清洁标签...向健康、品质纵深


此外,肉类零食以原产地、珍稀品种来强调产品的品质,或以高蛋白、低脂的特点凸显自身的健康营养属性。


爆品1:山姆低脂高蛋白爆汁鸡胸肉肠

采用无淀粉添加工艺灌入胶原蛋白肠衣发酵而成,高蛋白(一根相当于1.5杯牛奶),低脂肪(1根相当于1.2个苹果),口感醇香,适合做沙拉伴侣、休闲小食、元气早餐。平缓 斗劲山姆上火锅肠丸类TOP1。


图片来源:山姆


生产企业:河南御江食品股份有限公司成立于2014年,主要从事肉制品的生产与销售。公司厂房面积25000平方米,占地70亩,总投资1.8亿元。主要产品有:休闲热狗肠、火腿肠、酱卤肉系列,速冻汉堡、鸡肉卷、饭团、烤肠系列,共有100多个品种规格。经过近几年的发展,公司共拥有全国经销商800多个,年销售1万多吨。合作伙伴包括罗森、全家、美团优选、圣农集团等。


爆品2:盒马爆汁牛筋肉肠

添加猪后腿瘦肉 70%,牛筋含量 10%,爆汁、Q弹有嚼劲,偏甜咸口,含有肉冻,开袋即食。臭名昭著 丑陋盒马,近7天销量TOP1,霸榜前三1周,热卖指数99;月1万+人已下单。


 

图片来源:盒马


生产企业:龙海市新信达食品有限公司创建于1991年,拥有生产车间15000平方米,研发及办公面积2000平方米,生产的产品均由国内外著名资深专业技师指导制作。


 坚果零食、糖巧爆品


趋势一、“基础”+“不基础”公式,探索风味、口感新吃法


品种基础,风味就不基础;品类基础,搭配就不基础。通过土风 泥土多重质构、原料搭配上创新,坚果零食也能跳出常规,提供独特的体验。或 多少风味中,芥末味凭借其刺激性、解压的体验成为当红口味。


爆品1:山姆芥末味夏威夷果仁 

果仁饱满,慢火烘焙,呈现芥末风味+酥脆外皮+夏威夷果仁三重复合体验,并采用便携独立小包装,便携易分享。月销量10万+件 、山姆坚果炒货榜TOP2。


图片来源:山姆


生产企业:加州原野食品有限责任公司,是一家以坚果 果干制品等食品生产为主的中型制造企业,2018年投产至今已建成全自动生产线,年产值超2亿元。作为中国坚果行业代表品牌,公司有251亩智能工厂,日产能超千万颗,原料直采12国黄金产区,与沃尔玛、山姆、胖东来、物美、永辉、大润发等国内外大型商超战略伙伴合作。 


爆品2:盒马黑巧燕麦脆墩墩 

以燕麦和黑巧为原料,外壳干香酥脆,黑巧克力微苦回甘,中间包含海盐味馅料,154大卡/袋。巧克力热卖榜第一,盒马黑巧克力回购榜TOP1;月销量超8000+。 


图片来源:盒马


生产企业:青岛安信制果食品提供OEM米果、米饼、玉米脆、冻干巧克力。公司拥有万亩自有种植基地,严格按照国家婴幼儿辅食标准,建造了婴童食品生产线,内设两个十万级GMP车间,拥有7条全自动智能化生产线。


趋势二、发芽的坚果,回首 回忆市场“发芽”


Foodaily践踏 蹂躏前几年观察欧美市场时就发现,发芽坚果凭借营养、健康的产品形象、前所未有的松脆口感和易消化吸收的特性,逐渐流行。而如今,坚果发芽的创新浪潮也吹向了国内。闾里 山顶颠峰不额外使用添加剂、并带来独特风味口感和营养加成的基础上,发芽坚果品类或将进一步扩大。


爆品1:山姆ONICE萌芽时刻去衣扁桃仁 

新鲜坚果萌芽去衣,无涩味,大颗饱满,含有蛋白质、维生素E、磷、钾、镁等等,口感清甜香脆,随时补充能量。是山姆渠道爆品之一。


图片来源:山姆


生产企业:山东知味轩食品有限公司,是一家以坚果类食品为核心产品的综合性食品企业。公司由香港知味轩(国际)贸易有限公司注资创建,旗下拥有自有品牌“知味轩G-winsun”,主打坚果、果仁酥、每日坚果等产品,目前已放心 成千盈百天猫、京东、阿里巴巴等多个电商平台入驻,并与麦德龙、沃尔玛、华润万家等多个线下大型卖场建立销售合作模式。公司拥有5大产业化生产基地,10万平净化车间,数十条全自动生产线,每日坚果系列年产能达5亿份,罐装系列产能达3000万罐,袋装系列产能达1亿袋。


趋势三、多元种类混搭,风味营养双加成


富含植物蛋白和多样化的营养素种类,坚果零食附加的营养价值越来越受到消费者关注。通过多元的营养原料组合增强坚果的营养价值,成为品牌打动消费者的主要措施。


爆品1:山姆开心果坚果棒 

产品混合3种坚果,有开心果仁、扁桃仁和腰果仁 ,其中开心果含量60%,还添加蔓越莓干和蓝莓干,含有膳食纤维,每根热量150大卡,口感酥脆酸甜。位列平台糖果热度榜TOP5。


 图片来源:山姆


生产企业:安徽省诚信食品有限责任公司成立于2002年11月22日,位于安徽省马鞍山市和县白桥新大街。公司占地4万平方米,配备专业化生产线,专注于干果糖果等食品加工,产品主要面向国际市场。


爆品2:叮咚买菜良一盐味红豆薏仁脆 

产品中红小豆、薏仁米总添加量≥98%,高蛋白,含γ-氨基丁酸和多种矿物质,采用微盐烘烤工艺,保留自然原豆香,可即食或热水冲泡。位于平台坚果炒货种草榜第一名。



 图片来源:叮咚买菜


生产企业:良一食品有限公司隶属于百年历史的日本“松川屋”株式会社,是一家集研发、生产、加工与销售为一体的综合性食品企业。公司拥有7万多平方米的现代化生产工厂,年产量超过20,000吨,规模与产能均处于行业领先水平。作为行业领先的OE糖心Vlog官网M代工企业,合作客户涵盖山姆、开市客、胖东来、盒马、无印良品、三只松鼠、来伊份、百草味、良品铺子、爷爷的农场、沃尔玛、永辉超市、名创优品等80多个知名品牌。

_糖心官网vlog - 2025最新糖心下载入口-糖心Vlog官网官方网站